错过入仓截止日期会被亚马逊FBA仓库拒收吗?详解入仓要领!
2022年7月1日
目录:
1. 什么是入仓截止日期?
2. 如何获悉入仓截止日期?
3. 调整发货节奏、确保货物按时入仓
4. 把握入仓要领,远离"拒收"风险
5. 亚马逊跨境物流服务发/补货大解析
1. 什么是入仓截止日期?
2. 如何获悉入仓截止日期?
3. 调整发货节奏、确保货物按时入仓
4. 把握入仓要领,远离"拒收"风险
5. 亚马逊跨境物流服务发/补货大解析
本篇,就和小编一起对入仓截止日期、发货节奏、入仓法则、补货等多个环节进行详细拆解,把下半年的旺季仓储物流安排得明明白白!
01 什么是入仓截止日期?
入仓截止日期是针对特定大促活动, 要求商品在某一特定日期前入仓的日期。
① 一般只有大型促销活动才有入仓截止日期,比如像Prime会员日、黑五网一等;如果您了解到有入仓截止日期的此类活动,建议您积极参加,为爆单做好准备!
② 亚马逊运营中心(即FBA仓库)并不会区分该货物是大促的活动库存还是一般库存。因此正常情况下,无论您的货物是否在入仓截止日期前入库,亚马逊运营中心(即FBA仓库)都会接收您的货件。
③ 设置入仓截止日期是考虑到——相较于日常,大量卖家会集中性地为大促准备更多的库存。集中发货可能造成仓库接收/上架速度大幅减慢,导致错过大促活动。建议卖家在亚马逊建议的截止入库期前完成到货。晚于该日期入仓的商品,仍可以入库,只是无法保证能及时参加deal等活动。
② 亚马逊运营中心(即FBA仓库)并不会区分该货物是大促的活动库存还是一般库存。因此正常情况下,无论您的货物是否在入仓截止日期前入库,亚马逊运营中心(即FBA仓库)都会接收您的货件。
③ 设置入仓截止日期是考虑到——相较于日常,大量卖家会集中性地为大促准备更多的库存。集中发货可能造成仓库接收/上架速度大幅减慢,导致错过大促活动。建议卖家在亚马逊建议的截止入库期前完成到货。晚于该日期入仓的商品,仍可以入库,只是无法保证能及时参加deal等活动。
02 如何获悉入仓截止日期?
参加大型活动是爆单的捷径, 没有之一!及时了解入仓截止日期,是踏向爆单第一步,卖家朋友们可以通过:
① 联系您的账户经理询问特定大促活动的入仓截止日期;
② 查看亚马逊注册邮箱中来自后缀为@amazon.com 或 @sell.amazon.com的邮件;
③ 至卖家平台的“新闻”版块进行查看。
② 查看亚马逊注册邮箱中来自后缀为@amazon.com 或 @sell.amazon.com的邮件;
③ 至卖家平台的“新闻”版块进行查看。
03 调整发货节奏、确保货物按时入仓
促销季期间,商品跨境物流运输和FBA商品入库的所需时间可能会比平时延长。为了能够保证商品及时运达,卖家需要在综合考虑的基础上,多多留意最新情况。
备货量的基数可参照往年旺季销售额,并在此基础上考虑当前市场环境,预估今年促销季的销售量。促销季备货建议遵照“少量多次”的发货原则,并实时根据情况调整。也在此建议各位商家多留意疫情防控政策最新情况,时刻关注跨境物流形势变化,灵活调整发货计划,以免影响出货。
下述门到门运输时效的预估,是基于2022年6月以来的行情而做的平均时效预估,具体运输时效可能会由于疫情、旺季行情等因素变化而发生变化,仅供参考。
您可以根据大促FBA入仓截止时间及运输时效的预估,倒推出最晚发货时间。建议提早安排发货,适当多预留1-2周或更长的运输时间,防止疫情等不确定因素的影响,以及旺季物流运输可能产生的运力资源短缺等情况

为应对下半年物流高峰,小编额外提醒您:
01 提前安排运输
建议您提早咨询物流商或者货运代理,了解最新时效和运费情况。综合自身实际情况和运输时效变化,提前规划发货/补货计划,提前预约船期/舱位,尽量预留更多的运输时间。
建议您提早咨询物流商或者货运代理,了解最新时效和运费情况。综合自身实际情况和运输时效变化,提前规划发货/补货计划,提前预约船期/舱位,尽量预留更多的运输时间。
02 入仓提前预约
空运和海运入仓都需要提前预约,建议您尽量选择更熟悉FBA入仓流程的物流公司。零担货运卡车和集装箱卡车入仓,需要更长的等候时间排队入库。
空运和海运入仓都需要提前预约,建议您尽量选择更熟悉FBA入仓流程的物流公司。零担货运卡车和集装箱卡车入仓,需要更长的等候时间排队入库。
03 使用更快的运输方式
快递方式入仓(如UPS,DHL Express,FedEx)不需要入仓预约,可以确保卖家的货物快速及时入仓,并避免长时间等候而错过旺季热销。
快递方式入仓(如UPS,DHL Express,FedEx)不需要入仓预约,可以确保卖家的货物快速及时入仓,并避免长时间等候而错过旺季热销。
✴请确保在卖家平台创建货件的过程中选择“Small parcel delivery(SPD)”及正确的国际快递公司名称。
04 “海加派”或“空加派”
“海加派”或“空加派”的配送方式,即目的国内的尾程运输使用快递的方式进行入仓。请让您签约的物流商及时提供尾程快递的追踪单号上传到卖家平台。同时,也可以在目的国当地选择亚马逊合作承运商,运输您的货件入仓。
“海加派”或“空加派”的配送方式,即目的国内的尾程运输使用快递的方式进行入仓。请让您签约的物流商及时提供尾程快递的追踪单号上传到卖家平台。同时,也可以在目的国当地选择亚马逊合作承运商,运输您的货件入仓。
04 把握入仓要领,远离"拒收"风险
此外,FBA卖家想要商品顺利入仓,卖家们一定要做好入仓前准备,确保您的商品符合入仓规则,远离“拒收”风险。

商品入仓预处理六大黄金要点!
要点一
做好商品包装,检查库容限制和商品入仓资格
做好商品包装,检查库容限制和商品入仓资格
1 查看亚马逊物流(FBA)商品入仓数量限制及可用库容情况
目前,欧美站点FBA卖家会同时受到两个层面的入仓限制,卖家需要同时考虑这两重规定,组织发/补货计划。
目前,欧美站点FBA卖家会同时受到两个层面的入仓限制,卖家需要同时考虑这两重规定,组织发/补货计划。
2 核查商品是否符合亚马逊物流(FBA)商品限制政策
虽然大家可能会认为这点太基础了,但根据前段时间收到的几个案例来看,小编还是想要再次强调一下这点:在您使用亚马逊物流(FBA)销售商品之前,请您务必了解亚马逊物流(FBA)商品政策,明确可运送商品的要求:
虽然大家可能会认为这点太基础了,但根据前段时间收到的几个案例来看,小编还是想要再次强调一下这点:在您使用亚马逊物流(FBA)销售商品之前,请您务必了解亚马逊物流(FBA)商品政策,明确可运送商品的要求:
有些商品必须先获得批准才能在亚马逊上销售。所有亚马逊要求和限制同样适用于亚马逊物流(FBA)商品;
某些商品可能有资格在亚马逊上销售,但是不能使用亚马逊物流配送。亚马逊物流商品还须遵守特定的有效期要求以及具有温度限制的商品要求,才能有资格使用亚马逊物流(FBA);
亚马逊物流(FBA)对于危险物品也有特定要求。
某些商品可能有资格在亚马逊上销售,但是不能使用亚马逊物流配送。亚马逊物流商品还须遵守特定的有效期要求以及具有温度限制的商品要求,才能有资格使用亚马逊物流(FBA);
亚马逊物流(FBA)对于危险物品也有特定要求。
要点二
匹配并完善商品信息
匹配并完善商品信息
确认商品可以入仓后,还需要检查商品编码、分类、尺寸等信息是否准确无误,避免由于Listing出现问题,导致产生无在售信息的亚马逊库存。此时,您需要特别注意以下两点:
1 确认EAN/UPC是否与ASIN相匹配,ASIN是否与亚马逊物流(FBA)编码(FNSKU)一致

2 完善商品信息,填写重要的ASIN属性
请您务必提供完整、准确的最新数据。
要点三
做好商品预处理工作
做好商品预处理工作
“实名”后的商品即将踏上运输道路,在这之前,您需要按照要求对您的商品进行预处理,以确保您的商品能够被亚马逊物流(FBA)运营中心顺利接收入库。预处理主要分三步走:
1 做好商品包装
在包装单件商品时,请注意根据您的商品特性,按照以下要求包装产品:
● 成套产品包装:亚马逊物流(FBA)不负责组装,因此组装/套装产品不能分离
● 包装的密闭性和强度:适用于粉末、液体、流体、毛绒物品、易碎物品等
● 包装的安全性:适用于塑料袋防窒息、锋利物品、易碎品、带电池物品、高货值物品等
● 贴标签:需要按要求贴亚马逊标签、重物标签、安全警示标签、混装发货标签等
● 营销材料:亚马逊不接受营销材料(如预定价的标签、宣传册、商品价格标签或其他非亚马逊标签)
● 易融或具有有效期的商品:适用于食品、电池、需要温控的物品等
● 其它:包含但不限于其它客户须知或行业要求必须注明的信息等
● 包装的密闭性和强度:适用于粉末、液体、流体、毛绒物品、易碎物品等
● 包装的安全性:适用于塑料袋防窒息、锋利物品、易碎品、带电池物品、高货值物品等
● 贴标签:需要按要求贴亚马逊标签、重物标签、安全警示标签、混装发货标签等
● 营销材料:亚马逊不接受营销材料(如预定价的标签、宣传册、商品价格标签或其他非亚马逊标签)
● 易融或具有有效期的商品:适用于食品、电池、需要温控的物品等
● 其它:包含但不限于其它客户须知或行业要求必须注明的信息等
✍ 包装小课堂

✔套装不拆分,易碎品完全固定。

✔纺织品需密封塑料袋,并有窒息警告标签。

✔包装液体、乳膏等需双重密封。
2 做好商品装箱处理
在商品装箱的过程中,你是否也犯过以下的错误呢?这可都是小编在运输现场看到的真实案例哦~



3 正确为商品贴标
做好包装后,为便于在整个配送过程中对商品进行有效追踪,发往亚马逊运营中心的每件商品的外包装上必须贴有单独、清晰的条形码。认识常见条形码,按需选择:
※ 制造商条形码
商品制造厂商提供的商品原始条码,用于标识商品的基本信息。符合条件的条形码包括UPC、EAN、JAN、ISBN。

※ 亚马逊条形码
亚马逊条形码是由亚马逊提供的商品条码,用于商品的标识和跟踪。对于未使用制造商条形码进行追踪的所有商品,都必须粘贴亚马逊条形码。
在亚马逊条形码和相关文本周围要保留足够的空白: 两侧保留0.25英寸,上下保留0.125英寸。这是近期小编发现卖家经常忽略的问题,如果留白不够,可能会导致条形码无法扫描。

要点四
提供准确的箱内物品信息
提供准确的箱内物品信息
做好商品预处理后,您需要通过卖家平台的用户界面上传装箱单,告知亚马逊每个纸箱的箱内物品信息,以便亚马逊提前做好收货规划,加快您的商品的入仓处理速度。如果您不提供准确的箱内物品信息,亚马逊会手动处理每个箱内的物品,这不仅会产生额外的人工处理费,还会延迟您的商品上架时间。
目前正值旺季,货件数量增加,亚马逊完成货件入库所需时间可能会比平时延长,为了保证您的商品被顺利接收,请一定按照要求提供箱内物品信息、纸箱重量和尺寸等信息。
卖家可以通过"发送至亚马逊"(Send to Amazon)工作流程、发/补货工作流程、亚马逊商城网络服务,提供箱内物品信息。
☞ 您可以点击链接了解更多提供箱内物品信息帮助页面:
https://sellercentral.amazon.com/gp/help/G201967250
https://sellercentral.amazon.com/gp/help/G201967250
要点五
规范化货件,安全运输
规范化货件,安全运输
做好以上四点,您的商品就已整装待发。为了防止漫长运输途中出现意外而影响商品的顺利入仓,您需要了解入仓合规政策,规范您的货件,确保运输配送安全高效。
1 规范化货件,确保稳定运输
针对不同的货件尺寸,您需要采取不同的货件固定集装方式。请一定严格遵守要求,否则就会导致拒收,大大增加物流成本和沟通时间!
2 选择可靠的物流承运商,确保安全运输
为更高效确保您的运输配送安全性,建议您选择可靠的头程物流承运商。
要点六
及时填写承运商名称和追踪信息
及时填写承运商名称和追踪信息
为了在旺季期间,更高效地接收您的库存,同时避免接收过程中出现延迟,自2021年10月1日开始 ,亚马逊美国站的卖家必须为您的亚马逊物流(FBA)货件填写承运人名称和追踪信息。亚马逊将会根据您每个货件追踪信息的缺失情况,来衡量您的追踪信息缺陷率。
为了货件能够更快接收,请确保包裹货件的追踪编码与每个包装箱上的亚马逊物流包装箱编号标签一一正确对应。
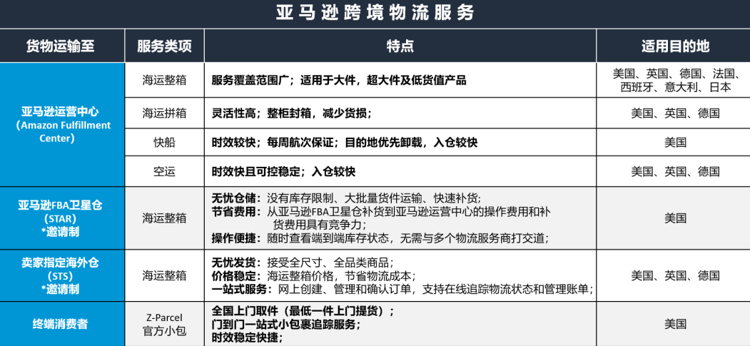
05 亚马逊跨境物流服务发/补货大解析
亚马逊跨境物流服务是亚马逊官方物流服务,相信许多卖家对亚马逊跨境物流服务不陌生,在头程物流阶段使用亚马逊跨境物流服务的卖家,不仅能够享受稳定的时效性,更可享受免费锁仓和优先入仓的功能,帮助卖家减少因分仓造成的额外成本,下单订舱、付款、查询与追踪货件状态等均可通过卖家平台一站式解决。
使用亚马逊跨境物流服务的卖家
可享锁仓功能
可享锁仓功能
使用亚马逊跨境物流服务(Amazon Global Logistics)的亚马逊卖家可以享受欧美锁仓功能,以及欧洲站和日本站的入仓优先权哦~锁仓可以帮助卖家将货物锁定在指定的一个亚马逊运营中心,减少因分仓造成的额外成本。从创建货件到入仓亚马逊运营中心,都可以通过卖家平台全程在线管理,全链条的货物透明追踪。
以下是支持锁仓的欧洲站、美国站、日本站的亚马逊运营中心:



旺季发/补货大解析
为了保证卖家的出货体验,海运方面:亚马逊全球物流团队为卖家提供了更多的船期选择和舱位保障,帮助卖家在传统海运旺季来临前做好“错峰出运,阶梯式补货”,加速跨境出口业务的逆势增长;空运方面:中美包机(香港-洛杉矶)服务深受卖家青睐,亚马逊全球物流团队向航空公司租用整架飞机,旨在为卖家提供一站式的门到门服务,畅享高效的运输和入仓体验!
根据卖家不同的发/补货需求,小编整理一些tips:
01 海运普船
如果运输价值较低或者非季节性商品,可以选择成本低、时效长的海运普船。海运普船运载量的限制小,稳定性与安全性高,大幅节省物流成本。根据目前海运普船的平均时效及入仓截止日期,建议卖家提前预留出足够多的时间来发货。
如果运输价值较低或者非季节性商品,可以选择成本低、时效长的海运普船。海运普船运载量的限制小,稳定性与安全性高,大幅节省物流成本。根据目前海运普船的平均时效及入仓截止日期,建议卖家提前预留出足够多的时间来发货。
02 快船
如果是货件价值较高且需要频繁补货的货物,可以选择时效稳定的快船, 亚马逊跨境物流服务的中美快船时效平均为33-42天左右,卖家可结合下半年旺季的入仓截止日期,合理安排快船出运。
如果是货件价值较高且需要频繁补货的货物,可以选择时效稳定的快船, 亚马逊跨境物流服务的中美快船时效平均为33-42天左右,卖家可结合下半年旺季的入仓截止日期,合理安排快船出运。
03 空运
如果是高价值货物或时效性要求高的紧急补货, 卖家可以选择空运方式进行快速补货,卖家可以根据在亚马逊运营中心的参与促销提报的货物的库存水平结合促销计划,进行空运快速补货。
如果是高价值货物或时效性要求高的紧急补货, 卖家可以选择空运方式进行快速补货,卖家可以根据在亚马逊运营中心的参与促销提报的货物的库存水平结合促销计划,进行空运快速补货。
04 Z-Parcel官方小包
针对中国至美国的轻小商品,亚马逊跨境物流服务还有Z-Parcel官方小包,为亚马逊美国站自配送卖家提供标准型跨境小包的一站式门到门可跟踪的服务!
针对中国至美国的轻小商品,亚马逊跨境物流服务还有Z-Parcel官方小包,为亚马逊美国站自配送卖家提供标准型跨境小包的一站式门到门可跟踪的服务!
以下是小编为您整理的亚马逊跨境物流服务一栏表。

热点资讯
关于我们
亚马逊成立于1995年7月,总部在美国西雅图。2015年,亚马逊全球开店业务进入中国,旨在借助亚马逊全球资源,帮助中国卖家抓住跨境电商新机遇,发展出口业务,拓展全球市场,打造国际品牌。目前,亚马逊美国、加拿大、墨西哥、英国、法国、德国、意大利、西班牙、荷兰、瑞典、比利时、爱尔兰、日本、新加坡、澳大利亚、印度、阿联酋、沙特、波兰和巴西等20大海外站点已面向中国卖家开放,吸引数十万中国卖家入驻。
关注亚马逊全球开店官方微信
NEW! 体验亚马逊全球开店小程序

(私信"AGS"获取官方爆品指南)

一站式:开店 ·学习 · 拓展 · 福利




